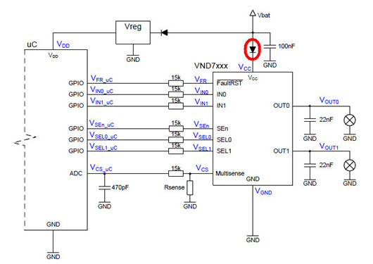
由于肖特基二極管具有較小的前向電壓,因此VCC端串入肖特基二極管,也是一種防反接的方法。
VCC端串入肖特基二極管防反接電路圖


根據原理圖可以看出該種防反接方法較為簡單。
肖特基二極管參數的確定
確定肖特基二極管的參數,需要從以下幾個方面考慮:
(1)肖特基二極管的正向電流,應大于芯片驅動負載時的工作電流;
(2)反接時的反向電壓問題;
(3)ISO脈沖的問題,如正向(50V)和反向(-150V)脈沖;
(4)負載短路情況時,經過肖特基二極管電流問題;
(5)工作溫度。
優缺點
優點:簡單,實現方便,正向電壓低,適用于所有類型的負載。
缺點:成本略高,正向功率較大。
另外,需要注意的是,電源反接時,負載電流不會通過芯片內部功率MOSFET的體二極管,因此,也就不用考慮該方面的功率吸收問題。
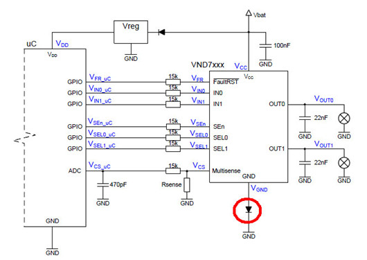
在GND端也可以通過串入二極管實現防反接保護。
GND端串入二極管防反接電路圖


二極管的參數,主要考慮兩種情況:
(1)正向峰值電流
對于ISO7637-2:2004(E)標準來說,當VCC端出現正向脈沖(50V)時,二極管的正向峰值電流應大于:
[(VPULSE+VBAT)–VCLAMP–VDIODE]/2
例如:
(50V+13.5V–46V–0.7)/2=8.4A
其中,2Ω為產生正向脈沖電壓時的內阻。根據上述計算,可以得知,二極管的正向峰值電流應滿足8.4A@50usforISO7637-2:2004(E)
(2)反向峰值電壓
當VCC端出現負向脈沖時,二極管反向峰值電壓應滿足:
-100VforISO7637-2:2004(E),-150VforISO7637-2:2011(E),
根據上述分析可以,在GND端串入二極管,不能鉗位VCC端的負向脈沖,也就是說該負向脈沖會影響到MCUIO和HSD的控制管腳,因此,此間需要串入限流電阻。
優點:簡單,實現方便,成本低。
缺點:僅適用于阻性負載。
對于該種防反接保護電路僅適用于阻性負載,是因為當驅動感性負載時,在關閉負載時,OUTPUT管腳會出現負電壓,該電壓會拉低GND電壓(有可能呈現負壓),則HSD的控制引腳對GND的電壓可能大于開啟電壓,導致負載重新打開。因此該種方法,理論上只適用于阻性負載,而對應于全類型負載的防反接保護電路,可以對此方法進行改進。
〈烜芯微/XXW〉專業制造二極管,三極管,MOS管,橋堆等,20年,工廠直銷省20%,上萬家電路電器生產企業選用,專業的工程師幫您穩定好每一批產品,如果您有遇到什么需要幫助解決的,可以直接聯系下方的聯系號碼或加QQ/微信,由我們的銷售經理給您精準的報價以及產品介紹
聯系號碼:18923864027(同微信)
QQ:709211280

