NMOS(Negative channel-Metal-Oxide-Semiconductor,N型金屬氧化物半導體)。
在一塊摻雜濃度較低的P型硅襯底(提供大量可以動空穴)上,制作兩個高摻雜濃度的N+區(N+區域中有大量為電流流動提供自由電子的電子源),并用金屬鋁引出兩個電極,分別作漏極D和源極S。
然后在半導體表面覆蓋一層很薄的二氧化硅(SiO2)絕緣層,在漏——源極間的絕緣層上再裝上一個鋁電極(通常是多晶硅),作為柵極G。
在襯底上也引出一個電極B,這就構成了一個N溝道增強型MOS管。MOS管的源極和襯底通常是接在一起的(大多數管子在出廠前已連接好) 。
PMOS是指n型襯底、p溝道,靠空穴的流動運送電流的MOS管。全稱 : positive channel Metal Oxide Semiconductor。
P溝道硅MOS場效應晶體管在N型硅襯底上有兩個P+區,分別叫做源極和漏極,兩極之間不通導,源極上加有足夠的正電壓(柵極接地)時,柵極下的N型硅表面呈現P型反型層,成為連接源極和漏極的溝道。
改變柵壓可以改變溝道中的空穴密度,從而改變溝道的電阻。這種MOS場效應晶體管稱為P溝道增強型場效應晶體管。
如果N型硅襯底表面不加柵壓就已存在P型反型層溝道,加上適當的偏壓,可使溝道的電阻增大或減小。這樣的MOS場效應晶體管稱為P溝道耗盡型場效應晶體管。統稱為PMOS晶體管。
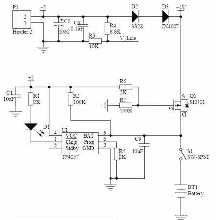
在電路中常見到使用MOS FET場效應管作為開關管使用。如下圖:

如圖1所示,使用了P溝道的內置二極管的電路,此處二極管的主要作用是續流作用,電路是鋰電池充放電電路,當外部電源斷開時采用鋰電池進行內部供電,即+5V電源斷開后Q1的G極為低電平,S極和D極導通,為系統供電。
圖中D2和D3的一方面是降壓的作用,使5V降為4V(D2為鍺管壓降為0.2V,D3硅管壓降為0.7V)。


圖2 工作原理同圖1,也使用了內置續流二極管的P溝道CMOS FET。
圖3使用了內置續流二極管的N溝道的CMOS FET。
此電路是應用于開關時序的,當3.3V_SB為低電平時Q18、Q19不導通,5V時鐘數據轉3.3V時鐘數據不導通;當3.3V_SB為高電平時5V時鐘數據轉3.3V時鐘數據。

〈烜芯微/XXW〉專業制造二極管,三極管,MOS管,橋堆等,20年,工廠直銷省20%,上萬家電路電器生產企業選用,專業的工程師幫您穩定好每一批產品,如果您有遇到什么需要幫助解決的,可以直接聯系下方的聯系號碼或加QQ/微信,由我們的銷售經理給您精準的報價以及產品介紹

